业务指导

归档范围
位置: 首页 > 业务指导 > 归档范围 > 正文

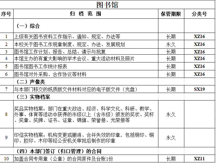
图书馆归档范围

作者:   时间:日期:2025-12-09 15:54:12   点击数:

地址:中国•锦州  凌河区松坡路三段40号 Address: No.40,Section 3,Songpo Road,Linghe District Jinzhou City, Liaoning Province,P.R.China
   邮编:121001 电话:(0416)4673073 Postcode:121001 TEL: +86-416-4673073